ریه مینیاتوری ساخته شد

محققان بافت مینیاتوری از ریه ساختند که میتواند برای بررسی اثرات دارویی روی این عضو بدن استفاده شود. آنها برای آزمایش عملکرد این بافت به بررسی اثر اکسید گرافن و نانولولهکربنی چندجداره روی بافت ریه پرداختند. نتایج نشان داد که نانولولهها برهمکنش جدیتر با بافت ریه دارند.
به گزارش سیناپرس از تارنمای فیز، ریه مینیاتوری که توسط دانشمندان دانشگاه منچستر در انگلیس ساخته شد، میتواند در هنگام قرار گرفتن در معرض نانومواد خاص، رفتاری شبیه به ریه واقعی داشته باشد. با این دستاورد نیاز به استفاده از حیوانات در کارآزماییهای بالینی به حداقل می رسد.
دکتر ساندرا ورانیک زیست شناس سلولی و نانولوژیکولوژیست که سرپرستی این تیم تحقیقاتی را به عهده دارد؛ توضیح داد: مدلهای حیوانی در آزمایشگاهها کاملا حذف نمیشوند اما این ریه مصنوعی مینیاتوری میتواند میزان استفاده از حیوانات را بسیار کم کند.
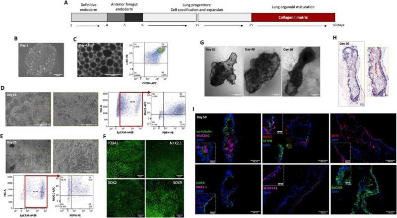
ارگانوئیدهای ریه در یک ظرف حاوی سلولهای بنیادی انسان رشد میکنند و ساختارهای چند سلولی و سهبعدی دارند که ویژگیهای کلیدی بافتهای انسانی مانند پیچیدگی سلولی را باز آفرینی میکند. آنها به طور فزایندهای برای درک بهتر بیماریهای مختلف ریوی، از فیبروز کیستیک گرفته تا سرطان ریه و بیماریهای عفونی از جمله ویروس کرونا ( SARS-COV-۲ ) استفاده میشوند.
با این حال، توانایی آنها در گرفتن پاسخ بافت به قرار گرفتن در معرض نانومواد تاکنون بررسی نشده است. برای مشخص شدن رفتار این مدل ارگانوئید در برابر نانومواد کربنی، دکتر رحف ایسا در گروه تحقیقاتی ورانیک روشی را برای وارد کردن دز دقیقی از نانومواد کربنی در لومن ارگانوئید ارائه کرد.
محققان با این ساختار رفتار واقعی اپیتلیوم ریوی آپیکال، بیرونیترین لایه سلولهای تنفسی ریه را شبیهسازی کردند.
دادههای تحقیقات موجود که روی حیوانات انجام شده نشان داده می دهد که نوعی از نانولولههای کربنی چندجداره (MWCNT) میتواند عوارض جانبی در ریهها ایجاد کند و منجر به التهاب مداوم و فیبروز شود.
این گروه تحقیقاتی همان نتایج را با استفاده از ارگانوئیدهای ریه انسانی به دست آوردند. یافتههای آنها نشان داد که اکسید گرافن در مخاط دستگاه تنفسی گیر میافتد اما نانولولههای کربنی میتوانند نفوذ و برهمکنش بیشتری با سلولهای آلوئولار داشته باشند. در واقع این بافت مینیاتوری میتواند به بررسی تعامل میان نانومواد با بافتهای انسانی در سطح سلولی کمک کند.






